Instance Verification Kit (IVK)
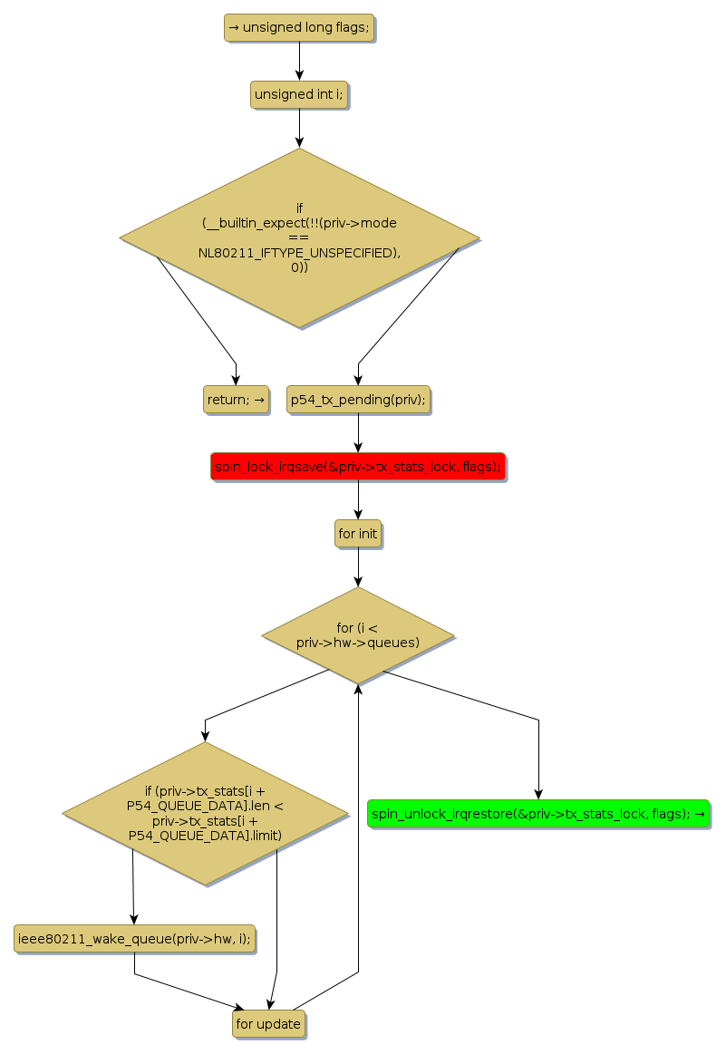
spin lock @ [5137+47+/linux-3.19-rc1/drivers/net/wireless/p54/txrx.c]
Instance Signature: tx_stats_lock
|
The Matching Pair Graph:
|
|
Function Name
|
Control Flow Graph (CFG)
|
Events Flow Graph (EFG)
|
Source Correspondence
|
|
p54_wake_queues
|
|
|
[4960+15+/linux-3.19-rc1/drivers/net/wireless/p54/txrx.c]
|